区块链发展制度问题有哪些(区块链发展制度问题有哪些呢)
1、在积极推进区块链落地的过程,各地政府也在试图结合自身优势和地方特色比如说,在山西,能源便成为区块链发展制度问题有哪些了区块链落地的重点领域法律依据中华人民共...
1、在积极推进区块链落地的过程,各地政府也在试图结合自身优势和地方特色比如说,在山西,能源便成为区块链发展制度问题有哪些了区块链落地的重点领域法律依据中华人民共...
智能合约是数字化的,存储在区块链中,并使用加密代码强制执行协议换句话说,智能合约只是软件程序,与所有程序一样,它们完全按照程序员的意图执行智能合约就像编程应用程...
什么是区块链技术区块链对社保的好处和坏处,它有什么好处区块链对社保的好处和坏处,什么是建立数字信任一旦将事务分组到一个块中,就会将一个散列分配给该块,这样用户就...
区块链是一种不可篡改云计算和区块链是什么的全历史的数据库存储技术云计算和区块链是什么,巨大的区块数据集合包含着每一笔交易的全部历史,随着区块链运用的迅速发展,数...
AI在最终成为主流之前经历了各种炒作周期和“AI寒冬”比特币以太坊以及一些区块链项目可能会逐渐消失但是怎样度过区块链寒冬和夏冬,如果新技术例如量子计算可以使其成...
区块链的特点 区块链的四大特征之一不可篡改区块链最容易理解的特点是它不能被篡改不可篡改是基于“块+链”的唯一账本有交易的块按时间顺序不断添加到链的末端要修改一个...
3, 利用区块链技术“分布式存储交易可溯不可篡改”等特点,有效防控贸易金融业务风险 利用区块链的不可篡改的特性,结合数字签名与交易追溯,可以有效实现信息可信化,...
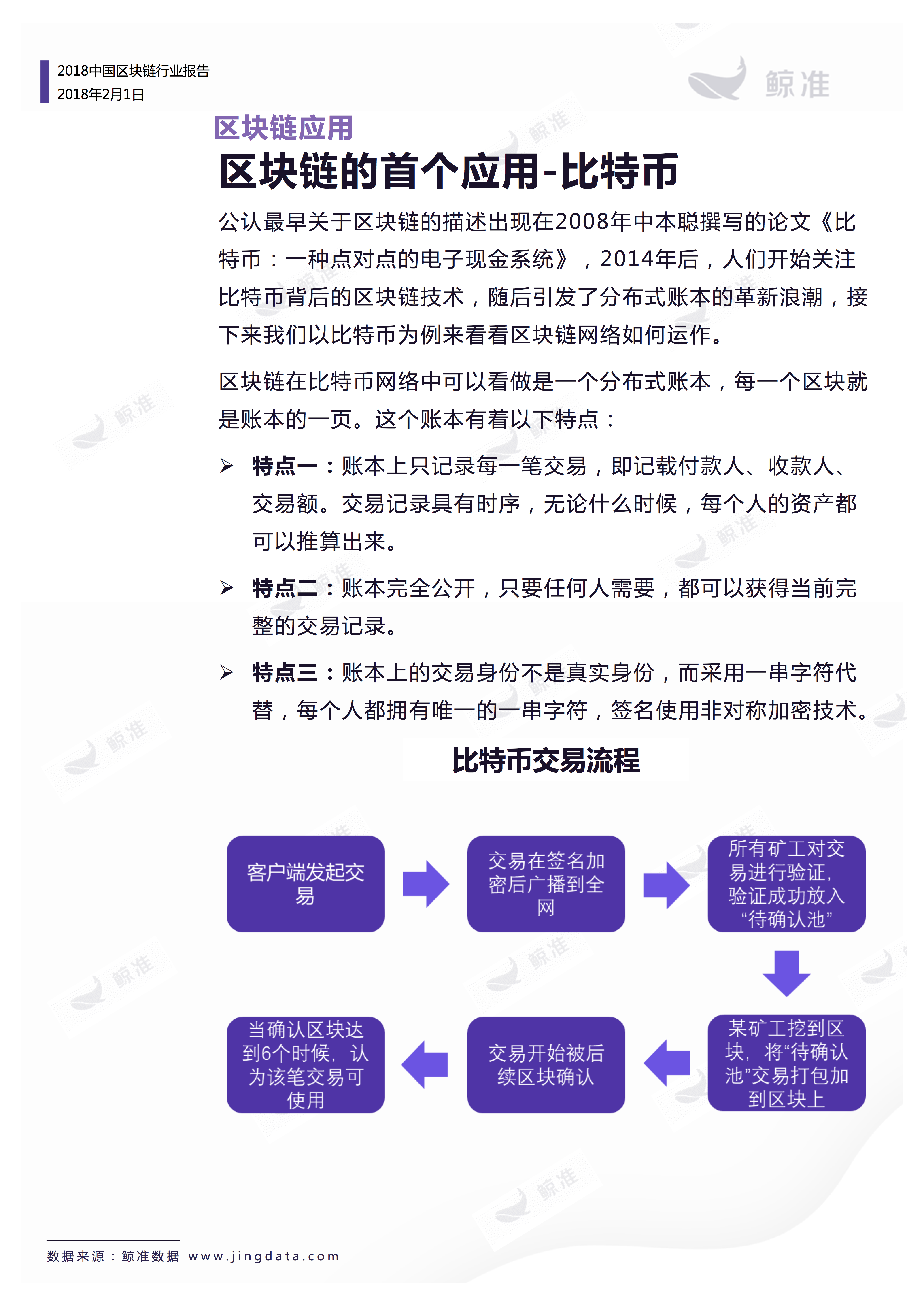
以及以何种顺序成为区块链数据库区块链的重要性和作用的一部分交易是由参与者在正常过程中使用系统所创建的在加密数字货币的例子中区块链的重要性和作用,一笔交易是由bo...
但是人工智能区块链运用的例子我想说的是这些应用场景人工智能区块链运用的例子,在真正高能的区块链应用面前人工智能区块链运用的例子,这些应用场景只能先躲到墙角,瑟瑟...
1、这几个平台区块链还可以投资吗知乎,你要问区块链还可以投资吗知乎的问题在知乎里一般都有不错区块链还可以投资吗知乎的解释“金色财经”是新闻资讯平台区块链还可以投...